单位介绍
中国航发湖南动力机械研究所(简称中国航发动研所)成立于1968年3月,地处长株潭核心城市群核心城市—株洲,隶属于中国航空发动机集团有限公司,是中国航空发动机集团三大主机所之一。研究所是国家教育部批准的具有博士和硕士学位培养权的单位,设有博士后科研工作站和湖南省院士工作站。研究所具有雄厚科研实力的研发团队,拥有全品类的航空发动机产品,具备与世界一流企业同台竞技的研发和试验能力,创造了我国航空发动机领域多个第一,荣获了多项国家级奖项和荣誉。研究所先后获专利授权1500余项,国家、省部级科学技术奖500余项,其中“玉龙”发动机获国家科技进步一等奖,是我国航空发动机单独申报取得的最高国家级奖项。
具有竞争力的薪资待遇和一次性安家补助。提供职工住房补贴和住宿补贴。享受职工用餐补贴和交通补贴。五险两金、职工疗养疗休、年度健康体检等福利保障项目一应俱全,解决你衣食住行的后顾之忧。地方政府补贴,以实时政策为准。
设有博士后科研工作站。所博士点、硕士点自主培养。与国内知名高校工程硕博士联合培养。骨干带培新员工、专家带培骨干、总师带培博士等多层次、全方位的人才带培模式。四十多个在研型号,广阔的研究发展平台,有效保障研发能力的快速提升。畅通有序的“干部、管理、技术、技能”四大序列职级晋升通道。
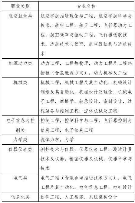
招聘岗位及专业:

网申网址
http://campus.51job.com/zghfdys2026
转载网站
https://www.career.zju.edu.cn/jyxt/sczp/xjhgl/ckXjhgwXq.zf?xjhbh=9c6727b088945eb82a953c9256f88279&dwxxid=761C0E155F9724AFE055000000000001

 
            